| 1P専用ver | 1Pマルチターミナル兼用ver |
|---|---|
![]() |
![]() |
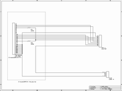
2P用となると回路が複雑になってしまい自作するにはかなり面倒な事になってしまいますが1P用ならば部品点数も少なく比較的簡単に作る事が可能です。
DPP-SS2を作る過程で1P仕様のDPPの動作検証も行ないましたので自作される方の資料として公開致します。せっかく作ったのに目的のコントローラが動かなくて_| ̄|○という事がないように対応表を参考にして頂ければと思います。
| 1P専用ver | 1Pマルチターミナル兼用ver |
|---|---|
![]() |
![]() |
| 型番 | 品名 | 動作状況 | 備考 |
| HSS-0101 | 純正デジタルパッド | ○ | |
| HSS-0137 | マルチコントローラー | × | マルチターミナル兼用ver使用時デジタルモードのみ使用可 |
| HSS-0104 | パーチャスティック | ○ | |
| HSS-0136 | パーチャスティック | ○ | |
| HSS-0115 | ハンドルコントローラー | × | |
| HSS-0141 | ハンドルコントローラー | × | |
| ASC-0602C | Fighter Stick X | ○ | |
| HSS-11 | HORIPAD SS | ○ | |
| HSS-12 | Real Arcade VF | ○ | |
| HSS-0151 | ツインスティック | ○ | |
| HC-735 | SBOM JOYCARD | ○ | |
| HSS-130 | バーチャスティックプロ | ○ | 1Pまたは2Pのみ動作 |
| HSS-0114 | ミッションスティック | × | |
| SS-231 | SS JOYPAD DX | ○ | ビック東海製 各モードも使用可 |
| HSS-07 | Fighting Stick SS | ○ | |
| SSP-0010 | サンサターンパッド | ○ | プログラム機能使用可能 |
| HSS-0116 | コードレスパッドセット | ○ | マルチターミナル兼用ver使用時。1Pまたは2Pのみ動作 |
| HSS-14 | ZEROTECH SS | × | ステアリングコントローラ |
| - | |||
| HSS-0103 | マルチターミナル6 | ○ | マルチターミナル兼用ver使用時 |
| HC-736 | SBOM MULTITAP | ○ | マルチターミナル兼用ver使用時 |
※ マルチタップの検証はHSS-0101を6個接続してテストしました。
| 型番 | 品名 | 動作状況 | 備考 |
| HSS-0101 | 純正デジタルパッド | ○ | |
| HSS-0137 | マルチコントローラー | ○ | |
| HSS-0104 | パーチャスティック | ○ | |
| HSS-0136 | パーチャスティック | ○ | |
| HSS-0115 | ハンドルコントローラー | × | |
| HSS-0141 | ハンドルコントローラー | × | |
| ASC-0602C | Fighter Stick X | ○ | |
| HSS-11 | HORIPAD SS | ○ | |
| HSS-12 | Real Arcade VF | ○ | |
| HSS-0151 | ツインスティック | ○ | |
| HC-735 | SBOM JOYCARD | ○ | |
| HSS-130 | バーチャスティックプロ | ○ | 1Pまたは2Pのみ動作 |
| HSS-0114 | ミッションスティック | × | |
| SS-231 | SS JOYPAD DX | ○ | ビック東海製 各モードも使用可 |
| HSS-07 | Fighting Stick SS | ○ | |
| SSP-0010 | サンサターンパッド | ○ | プログラム機能使用可能 |
| HSS-0116 | コードレスパッドセット | ○ | マルチターミナル兼用ver使用時。1Pまたは2Pのみ動作 |
| HSS-14 | ZEROTECH SS | × | ステアリングコントローラ |
| - | |||
| HSS-0103 | マルチターミナル6 | ○ | マルチターミナル兼用ver使用時 |
| HC-736 | SBOM MULTITAP | ○ | マルチターミナル兼用ver使用時 |
※ マルチタップの検証はHSS-0101を6個接続してテストしました。ボタン設定を初期値に設定必須
| 型番 | 品名 | 動作状況 | 備考 |
| HSS-0101 | 純正デジタルパッド | ○ | Saturnを選択 |
| HSS-0137 | マルチコントローラー | ○ | Saturn Analogue 3を選択 |
| HSS-0104 | パーチャスティック | ○ | Saturnを選択 |
| HSS-0136 | パーチャスティック | ○ | Saturnを選択 |
| HSS-0115 | ハンドルコントローラー | ○ | Saturn Analogue Dpa..を選択 |
| HSS-0141 | ハンドルコントローラー | ○ | Saturn Analogue Dpa..を選択 |
| ASC-0602C | Fighter Stick X | ○ | Saturnを選択 |
| HSS-11 | HORIPAD SS | ○ | |
| HSS-12 | Real Arcade VF | ○ | Saturnを選択 |
| HSS-0151 | ツインスティック | ○ | Saturnを選択 |
| HC-735 | SBOM JOYCARD | ○ | Saturnを選択 |
| HSS-130 | バーチャスティックプロ | ○ | Saturnを選択 |
| HSS-0114 | ミッションスティック | × | 頻繁に軸ずれを起す。Cボタン認識せず。 |
| SS-231 | SS JOYPAD DX | ○ | Saturnを選択。ビック東海製 各モードも使用可 |
| HSS-07 | Fighting Stick SS | ○ | |
| SSP-0010 | サンサターンパッド | ○ | Saturnを選択。プログラム機能使用可能 |
| HSS-0116 | コードレスパッドセット | ○ | マルチターミナル兼用ver使用時。Saturnを選択。1Pまたは2Pのみ動作 |
| HSS-14 | ZEROTECH SS | ○ | マルチターミナル兼用ver使用時。Saturn Analogue 3を選択。 |
| - | |||
| HSS-0103 | マルチターミナル6 | × | ドライバがマルチターミナル未対応 |
| HC-736 | SBOM MULTITAP | × | ドライバがマルチターミナル未対応 |
Mother board : JETWAY 603TCFL
CPU : Celeron 1GHz
Memory : 128MB
OS : Windows2000SP4 Windows98FE
DPPは結線を間違えるとパソコンに重篤な障害を与える事があります。パソコンに接続する前に結線が間違っていないか必ず再確認を行なって下さい。火を吹いたけどどうしてくれると言われても当方は責任を負えません。自己責任に基づいて製作をお願い致します。
動作検証は当方の使用環境において行ないましたのでマザーボードとの相性問題で全く違う結果となる場合も想定されます。